
在皮肤伤口愈合过程中,感觉神经的修复常常滞后于表皮组织的恢复,造成神经功能恢复不完全,影响患者健康和生活质量。近年来,外部电刺激因其能够促进神经突起生长、提升伤口愈合效率,在加速神经再生领域展现出广阔前景。然而,现有临床电刺激手段大多依赖经皮导线传输,操作复杂、感染风险高,且易引发患者不适。相比之下,光电刺激技术通过将光能直接转化为电信号,能够实现远程、精准的非接触式调控,为术后感染控制和神经系统的无创/微创调控提供了新思路。在众多光电材料中,硅(Si)因其优异的半导体特性与良好的生物相容性,被广泛视为理想的光电活性材料。基于团队提出的低温自组装气-液-固(VLS)生长策略(详见附录),已在柔性金属基底(如铝箔、不锈钢箔)上构筑了具高效光吸收能力的三维径向p-i-n结(RJ)硅纳米线(SiNW)结构,并应用于心脏起搏与脉搏检测等场景。但在长期神经调控等生物组织接触场合,该类结构仍存在机械匹配性差、刺激效率衰减等问题,亟需在材料设计与界面工程方面进一步优化。
针对上述挑战,85Tube 余林蔚教授团队联合扬州大学刘宗光教授团队,开发出一种基于光诱导非晶硅径向p-i-n结(a-Si RJ)的柔性光电刺激贴片,可实现对神经细胞的无线调控并加速皮肤伤口的神经修复。研究首先在二氧化硅/硅片基底上,通过低温VLS法构建三维RJ硅纳米线阵列,随后采用聚甲基丙烯酸甲酯(PMMA)辅助转移技术,将该结构从牺牲层转移并集成至柔性聚二甲基硅氧烷(PDMS)基底,制备出兼具高柔韧性、生物安全性与良好组织贴合性的柔性光电薄膜RJ patch(图1)。该贴片在标准AM 1.5G太阳光照条件下表现出优异的光电性能,开路电压(Voc)达0.79 V,短路电流密度(Jsc)为10.5 mA/cm²。在液相环境中,该器件展现出较高的界面电容与显著的光电流响应(约0.64 mA/cm²),具备稳定高效的电荷注入能力,保障了生物电刺激的可靠性(图2)。生物实验表明,RJ patch具有良好的生物相容性,且在安全可见光照射下显著促进神经突起生长(图3)。在小鼠全层皮肤缺损模型中,光照激活后的RJ patch可将术后第7天的伤口闭合率提升约30%,同时显著促进血管新生与神经功能恢复,增强新生血管密度及神经标志物PGP9.5的表达(图4)。机制研究进一步揭示,光电刺激下RJ patch通过提高细胞内Ca2+水平、激活MAPK通路和上调BDNF表达等多方面机制促进神经再生。
综上,该柔性RJ patch集成了高光电转换能力、优良柔性和生物兼容性,具备远程、无导线神经调控能力,可显著促进皮肤及神经组织的协同修复,展现出在无线电刺激及组织再生领域的广阔应用潜力。该技术为实现高效、无创的整体性伤口修复提供了全新路径,也为柔性生物电子器件在神经接口及再生医学方向的深入应用奠定了坚实基础。

图1 柔性非晶硅径向p-i-n结(RJ)光电贴片的制备流程及在皮肤神经修复中的典型应用。(a)低温金属催化VLS法生长RJ结构及其转移至柔性基底构建光电刺激贴片的示意图;(b)p-i-n RJ结构的构型示意图;(c)生长的p型硅纳米线和p-i-n RJ结构的SEM图像;(e)转移至PDMS后的柔性RJ光电贴片实物图;(f)柔性光电贴片在皮肤创面中实现无线神经调控与组织再生的应用示意图。

图2 径向结光电贴片的形貌与光电性能表征。(a,b)RJ结构的俯视与侧视SEM图像;(c)RJ结构的表面粗糙度(平均值约为390 nm);(d)标准AM 1.5G太阳光照条件下RJ贴片的电流-电压(J-V)特性曲线;(e,f)在光照条件下RJ结构的表面电势分布;(g)、(h)和(i)分别为RJ/Au器件在PBS溶液中的循环伏安(CV)曲线、电化学阻抗谱(EIS)和单个LED光脉冲下的光电流响应。

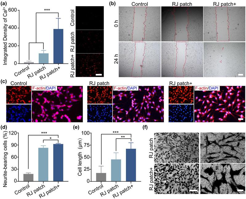
图3 RJ patch在光电刺激条件下对PC12细胞行为的影响。(a)钙离子(Ca²⁺)内流图像;(b)划痕实验评估的细胞迁移能力;(c)细胞F-actin染色观察细胞形态;(d-e)神经突起阳性细胞比例与神经突起长度;(f)SEM观察下PC12细胞在RJ patch上形貌。

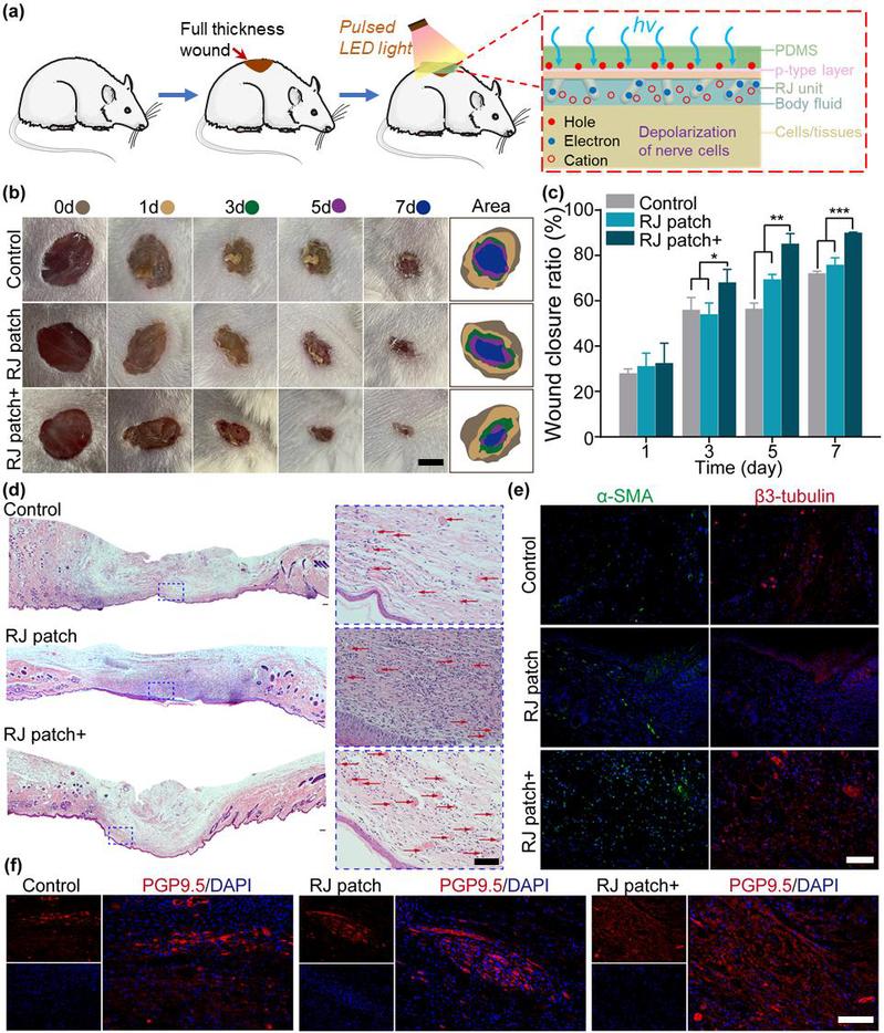
图4 RJ patch结合光电刺激促进全层皮肤缺损和神经再生的疗效。(a)动物实验示意图及RJ patch在光电刺激下促进皮肤组织再生的机制示意图;(b)伤口愈合过程图像;(c)不同时间点的伤口愈合率统计分析;(d)伤口组织的H&E染色,红色箭头标示新生血管;(e)伤口部位α-SMA(绿色)β3-Tubulin(红色)免疫荧光染色;(f)伤口区域神经标志物PGP9.5的免疫荧光染色。
附录:课题组相关前期工作
1. Shuyi Wang, Shaobo Zhang*, Zongguang Liu, Junzhuan Wang, Jun Xu, Linwei Yu*. High-performance radial junction solar cells on ZnO coated stainless steel with excellent flexibility and durability. Nano Energy 122 (2024) 109262.
2. Shaobo Zhang, Ting Zhang, Zongguang Liu*, Junzhuan Wang, Jun Xu, Kunji Chen, and Linwei Yu*. Flexible and Robust 3D a-SiGe Radial Junction Near-Infrared Photodetectors for Rapid Sphygmic Signal Monitoring. Advanced Functional Materials 32 (2022) 2107040.
3. Zongguang Liu#, Bin Wen#, Luyao Cao#, Shaobo Zhang, Yakui Lei, Guangzhi Zhao, Long Chen, Junzhuan Wang, Yi Shi, Jun Xu, Xiangbin Pan*, and Linwei Yu*. Photoelectric Cardiac Pacing by Flexible and Degradable Amorphous Si Radial Junction Stimulators. Advanced Healthcare Materials 9 (2020) 1901342.
4. Huili Zhang#, Yakui Lei#, Qiang Zhu, Tong Qing, Ting Zhang, Wanghao Tian, Matthias Lange, Meiping Jiang, Chao Han, Jun Li, Dieter Koelle, Reinhold Kleiner, Wei-Wei Xu, Yonglei Wang, Linwei Yu*, Huabing Wang*, Peiheng Wu. Nanoscale photovoltaic responses in 3D radial junction solar cells revealed by high spatial resolution laser excitation photoelectric microscopy. ACS Nano 13 (2019) 10359-10365.
5. Xiaolin Sun, Ting Zhang,Junzhuan Wang*, Fan Yang, Ling Xu, Jun Xu, Yi Shi, Kunji Chen, Pere Roca i Cabarrocas, Linwei Yu*. Firmly standing three-dimensional radial junctions on soft aluminum foils enable extremely low cost flexible thin film solar cells with very high power-to-weight performance. Nano Energy 53 (2018) 83-90.
6. Jiawen Lu, Xuexi Sheng, Guoqing Tong, Zhongwei Yu, Xiaolin Sun, Linwei Yu*, Xiangxin Xu*, Junzhuan Wang, Jun Xu, Yi Shi, and Kunji Chen. Ultra-fast solar-blind ultraviolet detection by inorganic perovskite CsPbX3 quantum dots radial junction architecture. Advanced Materials 29 (2017) 1700400.





